| Name |
Description |
Instruments/Softwares |
| DC Power Supply Design |
DC power supply is a very essential part of every electronic system. Such power supply can be designed using center tapped and non-center tapped transformer. To design the rectifier circuit both full wave
and bridge rectifier is used. The output voltage of the designed rectifier circuit is +5V, -5V, +9V, -9V. |
 |
| Over temperature alarm System Design using NTC Thermistor |
NTC (Negative temperature coefficient) thermistor is a device whose resistance is decreases with the increase in temperature |
 |
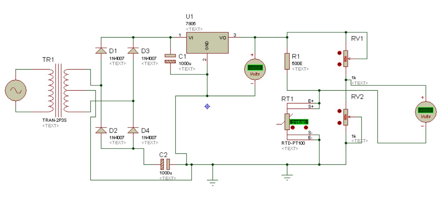
| Circuit Design to study the characteristics of RTD |
The abbreviation RTD comes from “Resistance Temperature Detector.” It is a temperature sensor in which the resistance depends on temperature; when temperature changes, the sensor’s resistance changes.
So, by measuring the sensor’s resistance, an RTD sensor can be used to measure temperature. |
 |
| Circuit Design to study the characteristics of Thermocouple |
A thermocouple is a sensor for measuring temperature. This sensor consists of two dissimilar metal wires, joined at one end, and connected to a thermocouple thermometer or other thermocouple-capable device at
the other end. |
 |
| Circuit Design to study the characteristics of strain gauge |
A Strain gauge is a sensor whose resistance varies with applied force; It converts force, pressure, tension, weight, etc., into a change in electrical resistance which can then be measured. When external
forces are applied to a stationary object, stress and strain are the result. |
 |
| Design a V-I and I-V converter |
V-I and I-V converter circuits are designed using OPAMP configuration. These circuit configurations are mainly used in data acquisition system in industry. |
 |
| Temperature measurement device |
Equipped with different temperature sensors like RTD, Thermocouple, NTC thermistor. |
|
| Flow Measurement Device |
Water flow measurement system using rotameter. |
|